震惊了!糖尿病病人最应当看看,已经论定的益生菌降糖法!
本文摘录自:闫芬芬,李 娜,李柏良,等.益生菌对II型糖尿病影响的研究进展[J]. 食品科学,2019,40(21):295-302.
随着人们生活水平的提高和饮食结构的变化,糖尿病发病率及其死亡率的迅速上升已成为一个严重的全球性健康问题,被公认为世界第三大致死性疾病。
国际糖尿病联盟发布的Diabetes Atlas指出:糖尿病分为4 种类型:I型糖尿病、II型糖尿病、妊娠糖尿病和其他类型糖尿病[1] 。其中,II型糖尿病最常见,占糖尿病患者的90%以上 [2] 。根据世界卫生组织公布的数据显示,2015年全世界成人糖尿病患者人数达4.15亿,预计到2040年,人数将达6.42亿。
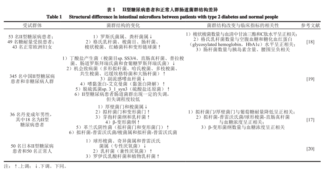
II型糖尿病的发病机制复杂,影响因素众多,目前尚无有效的预防措施。但值得注意的是,已有大量证据表明肠道菌群与II型糖尿病之间存在密切关系[3-4] 。目前研究表明,与正常人群相比,II型糖尿病患者的肠道微生物群有显著变化,而且与临床指标存在一定的相关性(表1)。01
肠道菌群与
II型糖尿病的相关性
1.肠道菌群通过改变炎症因子影响糖尿病发展
研究发现,许多代谢相关疾病,如II型糖尿病、肥胖、心脑血管疾病等与低度慢性炎症密切相关。而一旦肠道菌群失调,就会引发机体局部或全身一系列非特异性炎症反应,从而干扰胰岛素信号转导[5-6] ,引发II型糖尿病。
2.肠道菌群通过短链脂肪酸影响糖尿病发展
肠道菌群在降解人体不能消化分解的碳水化合物时,所产生的短链脂肪酸在调节肠道菌群、维持体液平衡、抑制肠道炎性因子形成、促进肠道黏膜修复等方面,发挥着重要的作用[7] 。
3.肠道菌群通过影响胆汁酸代谢影响糖尿病发展
目前研究发现,胆汁酸调节代谢与肥胖、糖尿病、非酒精性脂肪肝病等疾病的发生和发展密切相关 [8] 。而胆汁酸的正常代谢、合成和再吸收,离不开肠道菌群的参与。
4.其他与肠道菌群相关的发病机制
Pedersen等[9] 调查了291 名非糖尿病和75 名II型糖尿病成年患者,结果表明胰岛素抵抗患者血清中支链脂肪酸含量高于正常人群,而血液中支链氨基酸的水平与肠道菌群的组成和功能有关。
02
益生菌对于改善
II型糖尿病的相关机制
目前研究表明,益生菌可通过抑制体内糖代谢相关酶的活力、影响糖代谢相关基因的表达、减轻炎症状态等多种途径改善II型糖尿病,如图1所示。

1.益生菌可以抑制体内糖代谢相关酶的活力
目前,α-葡萄糖苷酶活力的抑制和葡萄糖吸收的减少,已成为临床上治疗糖尿病的有效靶点。大量体外研究表明,一些乳酸菌对α-葡萄糖苷酶具有抑制作用[11]。
2.益生菌对糖代谢相关基因表达的影响
大量研究表明,益生菌的摄入可以上调或下调与糖代谢相关基因的表达[12];也有研究表明,益生菌干预,可减轻骨骼肌中的脂毒性和内质网应激基因表达,从而改善葡萄糖耐量[13-14]。
3.益生菌对糖尿病相关炎症和免疫反应的影响
II型糖尿病是一种慢性全身性低度炎症 [15],有研究指出,益生菌可增强肠屏障功能,降低LPS、IL-1β和IL-8等炎性细胞因子循环水平,从而减轻炎症状态和胰岛β细胞的功能障碍 [16] 。
4.益生菌对氧化应激的影响
人体在高血糖和高游离脂肪酸的刺激下会产生大量自由基,激活氧化应激信号通路,就会导致机体发生胰岛素抵抗、胰岛素分泌受损和糖尿病血管病变。II型糖尿病的主要特征是氧化应激的系统性增加 [17],如果不加干预会使糖尿病病情恶化。动物实验和临床研究表明,益生菌的摄入可以减少糖尿病机体氧化应激,具有缓解糖尿病的作用 [18] 。
目前的研究已证实,II型糖尿病患者具有不同于正常人群的肠道微生态菌群,但仍需要进一步探究益生菌在葡萄糖代谢中的潜在作用。
参考文献